1. Perfil da empresa
A empresa foi fundada em 1977 e reestruturada em uma empresa privada em 2003. É um fabricante profissional de fios de roupas de ponta, com 150.000 fusos, 860 funcionários, uma área de 170.000 metros quadrados e ativos totais de 350 milhões de yuan. A empresa tem o direito de operar exportações auto-operadas e é uma base de boutique de fibra química chinesa de fibra química, uma base nacional de produção de pesquisa e desenvolvimento de fios de tricô e uma base de desenvolvimento de fios verdes diferenciados nacionais.
A marca "Double Great", Yarn, ganhou os títulos da conhecida marca registrada da China, produto nacional sem inspeção, o famoso produto de marca da província de Jiangsu e produtos nacionais de desconfiança do usuário. A empresa possui equipamentos de rotação internacionalmente avançados e internos e introduziu os principais quadros de desenho do mundo, máquinas de pentear, máquinas de rotação, máquinas de enrolamento automáticas e máquinas de torção dupla, um conjunto completo de instrumentos de inspeção e teste de UsTER e métodos completos de teste. Aprovou a certificação CNAS e a certificação USTER. Produz principalmente fios pura e diferenciados, como algodão, poliéster, viscose, acrílico, poliéster reciclado, viscose ambientalmente amigável, modal, tencel, etc. A empresa está localizada na cidade de Shuanglou Road, cidade de qutang, cidade de Hai'an, Nantong, Jiangsu.
A empresa estabeleceu um Centro Nacional de Inovação em Tecnologia da Indústria Têxtil, um Centro de Tecnologia da Enterprise Provincial, um Centro de Pesquisa em Tecnologia Provincial e um Centro de Design Industrial Provincial. Ele desenvolveu 50 novos produtos no nível provincial, dos quais 3 receberam novos produtos nacionais; 5 receberam prêmios provinciais de inovação em tecnologia têxtil; 1 recebeu produtos provinciais de alta tecnologia; 17 Tecnologias de processo receberam patentes nacionais de invenção; 10 receberam patentes do modelo nacional de utilidade; E mais de 10 produtos receberam prêmios provinciais, municipais e de ciências do condado e tecnologia. Entre eles, a tecnologia do processo de produção de "fios misturados de viscose de poliéster catiônico" recebeu uma patente nacional de invenção; O novo produto "Nano Antibacterial Polyester Blended Yarn" preencheu a lacuna doméstica, os resultados da pesquisa atingiram o nível doméstico e ganhou o Prêmio Provincial de Inovação em Tecnologia Textile; O novo produto "Aircell Yarn" preencheu a lacuna doméstica, os resultados da pesquisa atingiram o nível avançado internacional e ganhou o Prêmio Provincial de Inovação em Tecnologia Textile, Produtos Provinciais de Alta Tecnologia e Prêmio de Progresso em Ciência e Tecnologia Municipal. Ele presidiu a redação de 1 padrão nacional, 9 padrões do setor e 5 padrões de grupo.
A empresa presta atenção ao gerenciamento da qualidade do produto, ambiente ecológico e construção de saúde e segurança ocupacional. Enquanto se desenvolve constantemente, a empresa acompanha o ritmo dos tempos, adere ao desenvolvimento verde e possui baixa poluição e baixo consumo de energia no processo de produção. Ele passou na certificação de qualidade, meio ambiente, saúde e segurança e medição e gerenciamento de energia. Ele conquistou sucessivamente a empresa nacional que cumpre e dignos de crédito, a empresa nacional de modelos de relações trabalhistas harmoniosas, a Federação de Aparedes da China e a Federação de Aparedes de Energia e a Redução de Emissões Tecnologia de Inovação, o Prêmio de Modelo Nacional de Modelo de Modelo de Modelo de Modelo de Têxtil, o Double Double e a Double TopAden Avaliação avançada, o Modelo de Modelo de Modelo de Modelo de Trimeira Duplo e Double Empresa que economiza água, unidade civilizada provincial, empreendimento provincial de alta tecnologia, unidade avançada de gerenciamento de bom desempenho provincial, empresa de economia de energia de Nantong, empresa de integridade da cidade, empresa de demonstração da indústria-universidade-universidade e outras honras e outras honras.
A empresa sempre aderirá à estratégia de desenvolvimento de "definir referências e fabricar produtos de alta qualidade", seguirá o caminho de desenvolvimento de "profissionalização, diferenciação e tecnologia", construir plataformas de pesquisa e desenvolvimento de tecnologia, plataformas de integração de recursos, plataformas de agregação de talentos e plataformas de expansão de marca, desenvolver uma pesquisa e desenvolvimento doméstico, produção e cadeia comercial e promover a cadeia de indústrias e promover a indústria e promover a indústria e a promoção da indústria comercial.
2. Protegendo os direitos e interesses dos funcionários
1. Empregar trabalhadores de acordo com a lei e proteger os direitos e interesses do trabalho dos funcionários
A Companhia formulou um sistema de gerenciamento de mão -de -obra e pessoal com base na Lei do Trabalho e na Lei do Contrato do Trabalho e em outras leis e regulamentos para regular o recrutamento de funcionários, o treinamento, os benefícios salariais e de seguro, assinatura e rescisão de contratos de trabalho, horários de trabalho e férias. Aderir ao conceito de "dinheiro dispersa as pessoas reunir", colocar o relacionamento entre os dois no lugar certo, formar uma parceria estreita com os funcionários e permitir que a maioria dos trabalhadores desfrute de mais resultados de reforma e desenvolvimento. O gerente geral da empresa escreve o objetivo de aumentar a renda dos funcionários em 5% na meta de trabalho a cada ano e pode exceder o crescimento -alvo predeterminado a cada ano. Embora tenha sido afetado pela epidemia em 2021, a empresa ainda aumentou a receita salarial dos funcionários em 6,5%. A empresa formula razoavelmente os padrões salariais de cada posição e solicita publicamente as opiniões dos funcionários. No dia 20 de cada mês, o salário mensal completo dos funcionários é depositado no cartão salarial bancário de cada pessoa a tempo. Não houve atrasos ou deduções dos salários dos funcionários nos 46 anos desde que a fábrica foi estabelecida. A empresa lida com cinco seguros sociais e fundos de previdência de habitação para todos os funcionários contratados e paga taxas de seguro social integral e proporcionalmente todos os meses, de acordo com os requisitos de leis e regulamentos. As funcionárias representam 70% dos funcionários da empresa. O sindicato estabeleceu um comitê de mulheres, responsável pela proteção especial para as funcionárias, emitindo subsídios especiais para funcionários, organizando exames de saúde para funcionários, dois exames de câncer para funcionários e exames de saúde ocupacional todos os anos, entendendo regularmente anormalidades nos exames físicos dos funcionários e estabelecendo um sistema de saúde de um funcionário para facilitar o gerenciamento de saúde dos funcionários.
Concentre -se no investimento intelectual e satisfaz os direitos de aprendizagem cultural dos funcionários. A empresa implementa vigorosamente o "projeto de treinamento ao longo da vida dos funcionários" para dar a todos os funcionários a oportunidade de crescer e se desenvolver. Com a transportadora de "criando uma empresa orientada para a aprendizagem e se esforçando para se tornar funcionários baseados no conhecimento", a empresa fornece treinamento multinível, multi-categoria e diversificado para os funcionários. A empresa mantém relações cooperativas de longo prazo com a Universidade de Donghua, a Universidade de Jiangnan, a Universidade de Nantong, a Universidade Vocacional de Nantong e outras instituições, e implementa os métodos de ligação de escolas de fábrica, treinamento fora do local, treinamento corporativo e classes na fábrica para fornecer treinamento profissional para o treinamento em linha de produção em linha de produção. Ele abriu sucessivamente 11 cursos de treinamento profissional em engenharia têxtil, tecelagem, máquinas, eletrônicos, ar condicionado, aplicação de computador etc. Durante o período do estudo, os funcionários receberão salários completos e reembolsarão as mensalidades e as despesas diversas. Todos os anos, é realizada uma competição de habilidades de operação para selecionar os dez principais marcadores e especialistas em operações dos trabalhadores da linha de frente, e a empresa organiza viagens para os vencedores. A empresa apóia o auto-estudo dos funcionários e possui uma coleção de mais de 30.000 livros. Todos os livros de auto-estudo comprados pelos funcionários são reembolsados. Dois funcionários obtiveram pós-graduação em tecnologia têxtil e design e automação mecânicos por meio de auto-estudo.
Implemente estritamente as leis e regulamentos de segurança do trabalho e segurança para proteger os direitos de vida e saúde dos funcionários. Nos últimos anos, a empresa investiu mais de 30 milhões de yuans para introduzir equipamentos avançados, como máquinas de enrolamento automáticas e máquinas longas Qingze, e aumentaram a reforma de nós finos, o que reduziu bastante a intensidade da mão -de -obra dos trabalhadores. Ele investiu mais de 10 milhões de yuans para instalar novas instalações de remoção e ar condicionado de poeira para melhorar o ambiente de trabalho. A partir do menor treinamento detalhado da caminhada segura e civilizada dos funcionários, custou 80.000 yuans para montar e pintar sinais de trânsito nas estradas da empresa para educar os funcionários a dirigir de maneira civilizada e aumentar a conscientização sobre segurança do trânsito. Líderes e especialistas da federação de sindicatos e funcionários do projeto da Japan International Foundation visitaram o trabalho de nossa empresa em segurança e proteção à mão-de-obra muitas vezes e a afirmaram totalmente.
2. Consulta igual e respeito pelos direitos de gestão democrata dos funcionários
Sempre aderimos ao princípio orientado para as pessoas, tomamos "enriquecendo a empresa e enriquecendo os funcionários" como nosso valor comum, tomamos a eficiência corporativa e o aumento da renda dos funcionários como uma meta comum e aderem aos "três costumes" no processo de desenvolvimento da empresa, a saber, os principais funcionários são mais frequentemente discutidos. Formulário "quatro mecanismos", a saber: um mecanismo de gestão democrática, participação democrática e supervisão democrática de funcionários com a Conferência Representativa da equipe como forma básica; um mecanismo para coordenar as relações trabalhistas com a igualdade de consulta e assinar contratos coletivos e contratos de trabalho individuais como forma básica; e um mecanismo de proteção contra funcionários com "cinco seguros" como forma básica. Com base no sistema de conferências representativas da equipe, com a divulgação de assuntos da fábrica como plataforma e com a coleta de propostas como transportadora, os funcionários são incentivados a se preocupar ativamente com o desenvolvimento, apoiar o desenvolvimento e se dedicar ao desenvolvimento. A sabedoria e a força dos funcionários são condensadas em conjunto no desenvolvimento da empresa e se tornam a principal força para o desenvolvimento harmonioso da empresa. Um ou dois meses antes da renovação do contrato de trabalho, a Companhia conduz de maneira abrangente a revisão de cotas e melhorias e negociações salariais de baixo para o topo. Com a participação de todos os funcionários, pelo menos duas discussões e consultas são tornadas públicas e a taxa de assinatura do contrato de trabalho dos funcionários, taxa de cobertura de seguro, taxa de crescimento salarial e taxa de relógio oportuna de salário são "quatrocentos por cento". We implement open factory affairs, insist on openness in major company decisions, openness in bulk material purchases, openness in major engineering project bidding, openness in salary distribution and benefits, openness in the selection and recruitment of functional management personnel, openness in rewards and punishments, openness in the selection for learning and training, and openness in awards for advanced and model innovation. Nomeamos pessoas com base em seus méritos e tornamos públicos recompensas e punições. Boas relações cooperativas foram formadas entre acionistas e parcerias próximas foram formadas entre todos os funcionários.
3. Melhore a organização e mantenha relações de trabalho harmoniosas e estáveis
A empresa criou um escritório de gerenciamento de crédito e um escritório de gestão jurídica e um mecanismo de mediação baseado no sindicato e na administração. Organizou o pessoal para estudar e treinar leis e regulamentos, como a Lei do Contrato do Trabalho, a Lei de Mediação e Arbitragem de Disputas do Trabalho da República Popular da China e a lei de mediação da República Popular da China. Também estabeleceu um comitê de mediação de disputas trabalhistas e um comitê de mediação do povo para fornecer assistência legal aos funcionários para proteger seus direitos de acordo com a lei. A empresa se preocupa com os funcionários necessitados e estende a cultura harmoniosa à cultura familiar. A Companhia aloca um fundo especial à conta da União todos os anos para estabelecer um fundo de ajuda mútua para os funcionários necessitados e fornecer assistência de vida aos funcionários necessitados. Os fundos de assistência anual para funcionários carentes são mais de 100.000 yuans, e as despesas médicas são reembolsadas por mais de 200.000 yuan. A empresa lançou o programa "Golden Autumn School Aid", doando mais de 200.000 yuan em bolsas de estudos para os filhos de funcionários necessitados e mais de 30.000 yuan em assistência social para a escolaridade. A empresa realiza o "projeto de calor" todo festival de primavera, e os líderes seniores da empresa visitam e confortam mais de 30 famílias de funcionários necessitados. A empresa fornece serviço completo para os filhos dos funcionários irem à escola. Para escolas secundárias e juniores, a empresa organiza dormitórios únicos para eles, proporcionando um ambiente de vida tranquilo e conveniente. Para os funcionários no terceiro ano do ensino médio ou no terceiro ano do ensino médio, a empresa organiza turnos diurnos o máximo possível, ou concede a eles férias anuais, para que os funcionários tenham tempo suficiente para cuidar bem de seus filhos. A empresa se esforça para criar condições para que os filhos dos funcionários tenham sucesso. Através de serviços atenciosos, os funcionários podem trabalhar com paz de espírito. A empresa foi classificada como uma empresa nacional de modelos com relações trabalhistas harmoniosas.
3. Proteja os direitos e interesses de clientes e fornecedores
1. Protegendo os direitos do cliente
Focusing on the strategic goals, the company adheres to the business philosophy of "using the rigorous management, spinning the quality yarn, and climbing the highest-end customers", takes "high brand, high quality, high premium, and high stickiness" as the goal, uses "SWOT, STP" and other tools to investigate and segment the market, lock in key customer groups, adopts "small batch, multiple varieties, fast delivery, high quality" fast marketing strategy, implements "exhibition marketing, word-of-mouth marketing, technical research marketing, knowledge marketing, value marketing, network marketing" and other methods, and uses the "Thirty Articles of the Company's Service Guidelines" to let customers "know the quality, recognize the purpose, compare the benefits, fast delivery, and more comfortable", establish a "long-term, stable, cooperative, and win-win" customer relationship, and form a highly competitive marketing model for the company to win and maintain customer satisfaction and loyalty e alcançar o desenvolvimento comum dos clientes e da empresa.
1. Ganhe clientes com marketing distintivo e serviços inovadores
Padroniza os processos de atendimento ao cliente para atender e exceder as expectativas do cliente, fornecendo boa qualidade do produto e serviços humanos e atenciosos.
A empresa estabeleceu 30 diretrizes de atendimento ao cliente com a filosofia de negócios de "usar a gestão mais rigorosa, girar o fio e escalar os clientes". Pessoal de gerenciamento sênior liderado pelo presidente e gerente geral, visite clientes estratégicos e importantes a cada trimestre para entender as necessidades dos clientes. Ouça as opiniões da gerência sênior dos clientes e aprimore a amizade mútua. Todos os anos, através de várias formas de fios internacionais e domésticos, roupas, exposições de tecidos, feiras de pedidos e associações de clientes, o entendimento mútuo entre clientes e clientes, clientes e a empresa é aprimorado, e as opiniões e sentimentos gerais dos clientes, bem como as tendências de desenvolvimento da indústria, são mais aproveitados. O pessoal de negócios visita regularmente os clientes da empresa. Este método obtém as informações diretas e tem um grande papel na promoção da melhoria da tecnologia e serviços de produção da empresa. Estamos ansiosos sobre o que os clientes estão ansiosos e pensamos sobre o que os clientes pensam. Quando a data de entrega dos clientes é realmente urgente, lidaremos com assuntos especiais e priorizaremos cada rota. Ajude os clientes a resolver problemas, criar valor para os clientes e melhorar a lealdade do cliente. Um bom relacionamento com os clientes aumenta o número de pedidos repetidos dos clientes, para que os produtos da empresa sejam ativamente recomendados pelos clientes. Bons relacionamentos com clientes e boca a boca se tornaram o caminho para promover a empresa.
2. Gerencie clientes por categoria e concentre -se na manutenção
① Manutenção de classificação
Gerenciamento de manutenção de classificação do cliente
② Gerenciamento de arquivos
A empresa estabeleceu arquivos eletrônicos de clientes, incluindo informações básicas do cliente (formulário corporativo, ativos, status de crédito etc.), informações de características do cliente (variedade de produtos, especificações, canais de vendas etc.) e requisitos de matéria -prima (volume de demanda, variedade, especificações, requisitos de qualidade etc.). Após cada pesquisa ou contato com os clientes, o pessoal de vendas coletará imediatamente informações do cliente e armazená -las em arquivos de clientes e analisará informações sobre clientes existentes, clientes dos concorrentes e clientes em potencial e fornecerá -las ao departamento de pesquisa e desenvolvimento de produtos. Para clientes estratégicos e clientes-chave, além das informações acima, também nos concentramos em coletar informações personalizadas de seus tomadores de decisão, supervisores técnicos e supervisores de compra e estabelecemos conexões e canais de comunicação aprofundados, contratando-os como consultores técnicos.
③ Manutenção hierárquica
l Para clientes estratégicos e principais clientes, os recursos de serviço da empresa são:
Estabeleça gerentes regionais ou pessoal de vendas em tempo integral para fornecer serviços. Através de um sistema completo de serviços pré-vendas, vendas e pós-venda, fortalecendo especialmente os serviços técnicos, podemos atender e exceder as expectativas dos clientes e consolidar o relacionamento com os clientes.
A empresa convida regularmente representantes de clientes estratégicos e principais clientes a visitar a empresa e promover soluções avançadas de sistemas de gerenciamento para eles.
Exceto para clientes estratégicos e principais clientes, a empresa tenta atender às necessidades de outros clientes.
l Para clientes em geral, fortalecemos o gerenciamento interno para fornecer produtos e serviços com qualidade e quantidade garantida e alta eficiência.
L A Companhia também estabeleceu arquivos de clientes em potencial e realizou a promoção direcionada da marca.
3. Fortalecer os serviços e criar valor para os clientes
① Vantagens do produto
A filosofia da empresa não é simplesmente vender produtos, mas vender valor e serviços e fornecer aos clientes produtos de valor por dinheiro, como mostra a Figura 3.3.2.1-1. O preço dos produtos da empresa é de um ou dois mil yuans/tonelada mais caro que o dos concorrentes, e tem suas próprias vantagens: contagem precisa de fios e proporção, alta taxa de conclusão, alta eficiência de produção para clientes, baixa perda de produtos, alta taxa de produtos, tingimento brilhante, muitos pedidos repetidos dos clientes e baixa perda de recortes de roupas, etc. etc.
② Conceito de serviço "quatro uniformes"
Com o problema como guia, o presidente convocou a equipe de gerenciamento sênior para formular a estratégia de "dois obediência" de "produtos obedecerem à demanda do mercado, a qualidade obedece às necessidades do cliente" em tempo hábil e fizeram os regulamentos rígidos "quatro uniformes": se o cliente aumentar uma objeção de qualidade, forneceremos o serviço de porta a porta dentro de 24 horas na província e dentro de 48 horas fora da província. Segundo, se for necessária a prova, não importa quanto, entregaremos as provas à porta. Terceiro, durante o período do contrato, se o preço das matérias -primas aumentar, a executaremos de acordo com o contrato e nunca se arrependeremos. Quarto, quando os clientes precisam testar novos produtos para eles, por mais difícil que seja ou quanto, cooperaremos no desenvolvimento. Atualmente, a empresa possui mais de 4.000 usuários e um volume comercial anual de mais de 30.000 transações. Ao longo dos anos, os clientes estão muito confiantes em nossa empresa.
4. Procedimentos de pesquisa de satisfação e lealdade
A empresa realiza regularmente pesquisas de satisfação e lealdade no cliente na forma de questionários todos os anos, formando um sistema de pesquisa de satisfação e lealdade do cliente para a empresa.
A pesquisa de satisfação do cliente inclui aspectos como produtos (liderança tecnológica, estabilidade, embalagem), entrega (pontualidade), serviço (velocidade), termos de contrato de compra e vendas e comparação com os concorrentes. A lealdade do cliente investiga principalmente a disposição dos clientes de fazer compras repetidas, recomendar que outras pessoas compram, aumentem o volume de compra, estejam dispostas a comprar, mesmo que o preço aumente moderadamente e continue prestando atenção à empresa e novos produtos. A taxa de recuperação do questionário deve estar acima de 80%. A média ponderada é tomada para cada item e as questões levantadas pelos clientes são contadas. De acordo com a importância e a satisfação, um "relatório da pesquisa de satisfação e lealdade" é compilado e notificado para os departamentos relevantes da empresa, e cada departamento relevante é obrigado a propor planos de melhoria e nós de tempo. O escritório do gerente geral da empresa é responsável por acompanhar o progresso e os efeitos das melhorias em sistemas, processos, pessoal, treinamento etc. em vários departamentos.
5. Use a satisfação e a lealdade para implementar melhorias
As principais maneiras de a empresa coletar informações sobre a satisfação e a insatisfação do cliente são: aceitar reclamações de clientes, comunicação diretamente com clientes, questionários e dados analíticos e os resultados da pesquisa do setor (como análise comparativa dos volumes de pedidos do cliente durante o mesmo período e a qualidade dos produtos de referência e concorrentes).
A empresa rastreia principalmente as opiniões e sugestões dos clientes sobre produtos, serviços e transações através dos seguintes métodos.
① Visitas regulares
A empresa formulou o "método de gerenciamento de visita ao usuário" e organizou o pessoal de produção, vendas e pesquisa para visitar diferentes grupos de clientes de acordo com o plano. Por meio de atividades de visita institucionalizadas e padronizadas, a empresa entende as opiniões e sugestões dos clientes e o pessoal de gerenciamento relevante registra, organiza, melhora e dê feedback.
②Conference Exchange
Comunique -se com os clientes por meio de vendas, reuniões técnicas e outras e ouça suas opiniões e requisitos.
Todos os anos, a empresa participa ativamente de várias atividades organizadas pela indústria e associações, como exposições de fios, reuniões de promoção padrão, reuniões de intercâmbio técnico etc.
③ Atividades de qualidade
A empresa organiza técnicos de qualidade de produção para visitar o mercado regularmente, se comunicar e treinar com os clientes, entender o uso do produto no local e ouvir as opiniões dos clientes.
④ Produção e reunião de correspondência de marketing
As reuniões de encaixe de produção e marketing são realizadas a cada trimestre. O marketing fornecerá feedback à produção sobre a satisfação do cliente e questões específicas de preocupação, e a produção fornecerá feedback ao marketing sobre condições recentes de produção e características indicadoras de produtos relacionados, para que o pessoal de marketing possa prestar atenção à correspondência das necessidades do cliente durante o processo de vendas.
⑤ Serviços de teste
A Companhia é uma agência de testes credenciada pela Associação da Indústria, com um conjunto completo de instrumentos de teste de Uster e laboratórios constantes de temperatura e teste de umidade. Ele também mantém as relações cooperativas com instituições autoritárias, como o Instituto de Testes de Fibra de Nantong para realizar testes rápidos e rastreamento da qualidade e uso de novos produtos para atender às necessidades do cliente, na maior parte possível.
Ao adotar os métodos acima, as informações com a taxa de feedback do cliente são: os clientes geralmente refletem que estão satisfeitos com a estabilidade da qualidade dos produtos da empresa, a pontualidade da entrega do produto e o serviço do pessoal.
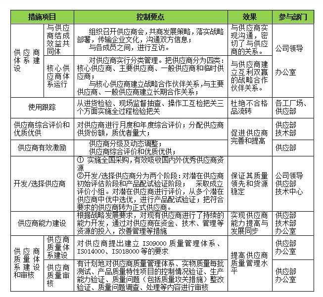
2. Protegendo os direitos e interesses dos fornecedores
1. Gerenciamento de fornecedores
A Companhia estabeleceu parcerias estratégicas com os principais fornecedores e classifica e gerencia fornecedores de acordo com a regra de três.
Os principais fornecedores são: Sinopec Yizheng Chemical Fiber Co., Ltd., Tangshan Sanyou Co., Ltd., Xinjiang Production and Construction Corps No. 3 Divisão Agrícola de Fornecimento e Marketing Cotton and Linen Corporation, Shandong Yamei Technology Co., Ltd., etc., e suas contas de suprimentos para 80% da empresa.
Requisitos de mão dupla entre a empresa e seus principais fornecedores
A empresa presta atenção especial ao relacionamento com fornecedores e identificou fornecedores e parceiros importantes. Para promover a cooperação a longo prazo, a melhoria mútua e o desenvolvimento de vitórias entre as duas partes, ele realiza principalmente os seguintes aspectos.
2. Medidas de implementação de compras
De acordo com o planejamento do processo de compras, a implementação do processo de compras é organizada a partir de dois aspectos: processo de negócios de compras e processo de gerenciamento de fornecedores.
Medidas de implementação do processo de compras
3. Estabeleça uma parceria estratégica para maximizar os interesses de ambas as partes
Para minimizar o custo do processo de compras, a Companhia realizou uma reunião de compras para identificar o custo geral do processo de compra, incluindo principalmente: ciclo de compras, custo da matéria -prima, custo de transporte etc. e adotar compras nacionais, negociação, licitação e comparação de preços para garantir que o custo das matérias -primas seja estável e diminua.
4. Incentivos de avaliação de fornecedores
Para alcançar indicadores de desempenho, como a taxa de qualificação de qualidade das matérias-primas compradas e o ciclo de fornecimento de matérias-primas, o processo de compras é projetado a partir de dois aspectos: processo de negócios de negócios e processo de gerenciamento de fornecedores, com base no software ERP e de acordo com o princípio da "cooperação estável a longo prazo e vencer a vitória".
Use medidas de avaliação e incentivo para os fornecedores promoverem o auto-aperfeiçoamento e a melhoria contínua dos fornecedores; Introduzir recursos de fornecedores de alta qualidade através do desenvolvimento e construção de fornecedores, melhorar a escala de produção e o nível de gerenciamento dos fornecedores existentes, reduzir os custos de compras e melhorar a competitividade da cadeia de suprimentos.

